Clifford the Big Red Dog


A complete overhaul of Scholastic Inc's Clifford the Big Red Dog website.
I was the Information Architect / UX Designer on this project. My contributions included:

  • Concept Ideation
  • Content Re-architecture
  • User Interface / Template Design
  • Proof of Concept Prototypes
  • Design & Dev Liaison

Awards and recognitions:

Clifford Homepage Clifford Books Landing Page Clifford 8x8 Books Listing Page Clifford Emily Elizabeth Character Page Clifford Concept A Sketch

Concept A sketch / Flash prototype

Clifford Concept B Sketch

Concept B sketch / Flash prototype

Clifford Game Landing Sketch

Game Landing page sketch / Flash prototype

Clifford Game Detail Sketch

Game Detail sketch / Flash prototype

Clifford Homepage Storyboard Sketch

Homepage storyboard sketch

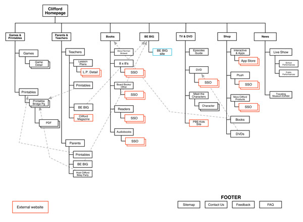
Clifford Sitemap

Sitemap (with content cross-references)

» Visit the site: scholastic.com/clifford


[an error occurred while processing this directive]